Schaltplan Alarmanlage Schule
Mithilfe dieser Datei lassen sich Schaltpläne erstellen. Bei der Behandlung von Schaltkriesen meisterten die Schülerinnen und Schüler die Aufgabe einen Schaltplan für die Straßenlaternen zu entwerfen.
Frage Zu Schaltplan Alarmanlage Laufende Projekte Und Ideen Deutsches Raspberry Pi Forum
Als Graphikdatei exportiert können sie in DokumenteArbeitsblätter eingebunden werden.

Schaltplan alarmanlage schule. Ein Schaltplan ist eine vereinfachte Darstellung einer elektrischen Schaltung. Dieser Alarmanlage-Bausatz besteht aus einem Zeitglied sowie einem Tongenerator und einem Power Piezo-Signalgeber mit 92dB. Mit einer Alarmanlage ausgestattet Der Summer ertönt sobald die Tür sich schließt.
Allgemeines Begriffe 11 Du setzt Dich an Deinen PC und schreibst Deinem Freund oder Deiner Freundin eine E-Mail. In diesem alter wie auch später - gibt es immer etwas zu verstecken und zu verteidigen deshalb bin ich auf die Alarmanlage gekommen. Wird die Schaltung das Fahrrad in eine Schräglage gebracht so schaltet die Alarmanlage sich automatisch ein.
Hausalarmanlagen HAA dienen der Alarmierung von Personen innerhalb von baulichen Anlagen zur Warnung vor einer Gefahr. Der hier eingesetzte Transistor ist ein NPN-Transistor BC337. Wer mit Kinder und Jugendlichen vor allem mit Jungs etwas wirklich kreatives und vor allem spanendes basteln möchte hat es oft nicht leicht.
In der Kooperation mit der Schule habe ich diesen Grundkurs Elektro Technik einmal angefangen. Nun wollte ich mir die Teile auf Reichelt bestellen wenn ich dort allerdings nach Relais suche kommen viele verschiedene Relais und ich weiß nicht welches ich nehmen muss. Wir haben dazu in der Schule auch schon den Schaltplan gezeichnet Bild als Anhang.
In der Kooperation mit der Schule habe ich diesen Grundkurs Elektro Technik einmal angefangen. Die BHE-Hausalarm-Richtlinie hat sich im Markt fest etabliert und wird von vielen Planern und Bauämtern. Ich wurde gefragt wie die Alarmanlage auf dieser Seite.
11082017 Jahrgangsstufen 7 RM Fach Technik Übergreifende Bildungs- und Erziehungsziele Technische Bildung Zeitrahmen ca. 14 Grundschaltungen mit LEDs Transistoren und anderen Bauteilen. Und ihn hier für euch etwas Dokumentiert damit ihr das gleiche daheim in der Jungs Jungschar in der Schule oder mit.
Wer mit Kinder und Jugendlichen vor allem mit Jungs etwas wirklich kreatives und vor allem spanendes basteln möchte hat es oft nicht leicht. Transistorschaltungen Physik Klasse 10. Wenn Sie auf der Suche nach spannenden und lehrreichen Baukästen sind dann bietet diese Seite eine Reihe interessanter Ideen.
Alte schule altes haus text akkorde. Auf Fotos sind nicht alle Elemente einer elektrischen Schaltung gut und klar zu erkennen. Ob Mechanik oder Strömungslehre ob Roboter oder Fahrzeugtechnik ob einfacher Stromkreis oder komplexe Wechselstromschaltung für jedes Alter und für jedes Thema findet sich der passende Experimentierkasten.
2 Bewegungsmelder 1 Lampe Schaltplan elektriker hilfe de bewegungsmelder Translate this pageAchtung unbedingt vor dem Arbeiten an der elektrischen Anlage die Sicherheitsregeln beachten. Schaltplan für eine Alarmanlage Transistor Bewegungsmelder Überwachungskamera Alarmanlage Alarmanlagen Stand. Die verschiedenen Schaltsymbole für die Bauteile sind in einer Norm festgelegt.
Vom Stromkreis zum Schaltplan. 6 Unterrichtszeiteinheiten UZE Benötigtes Material Sperrholzplatte Summer Flachbatterie Montagematerial Kompetenzerwartungen und Inhalte. Ausschaltverzoegerung mit Transistor und Relais.
2010 Dieser Text befindet sich in redaktioneller Bearbeitung. Elektronischer Bausatz Bausätze von Velleman Kemo-Electronic Smartkit zum selber löten für Hobby Schule Beruf große Auswahl schnelle Lieferung kompetente Beratung Schauen Sie vorbei und überzeugen Sie sich von unserer Vielfalt. Als erstes ein Arbeitspunkteinstellung für ein Thermoelement.
Sichtbar oder versteckt. Alte schule altes haus. Der Bausatz ist mit einem Neigungsschalter versehen.
Aufgabenblätter zur Digitaltechnik Aufgabensammlung zu Grundlagen Digitaltechnik für 6TG9 6TG10 1. Das Wichtigste auf einen Blick. Alarmanlage für garage selber bauen.
Danach zeige ich wie man mit einem Transistor eine Alarmanlage mit Lichtschranke und einen Verstärker baut. Wir bauen eine Alarmanlage - Elektrotechnik Stand. Es handelt sich nicht um Brandmeldeanlagen BMA im Sinne der dafür gültigen Normen DIN VDE 0833-2 DIN 14675 ua.
Der Transistor ist stromgesteuert schaltet die Ströme bis zu 100mA und kann als Verstärker und Schalter eingesetzt werden. Hallo ich muss in der Schule eine Alarmanlage bauen. Ganz gleich ob Elektronikbausatz oder Elektrotechnikbausatz Kinder kommen gefahrlos mit einer Vielzahl elektronischer Bauelemente in Berührung und basteln basierend auf verständlichen Bauanleitungen eigene kleine Geräte.
In der Kooperation mit der Schule ist diese kleine Alarmanlage entstanden ich habe etwas kreatives verwendbares und vor allem interessantes für eine Klasse 56 gesucht. Physik und Elektronik KOSMOS inszeniert diese klassischen Experimentierthemen modern kindgerecht und immer wieder neu. Nachdem ich im letzten Beitrag erklärt habe wie ein Transistor aufgebaut ist und wie er funktioniert zeige ich hier einige Einsatzmöglichkeiten.
Einfache Alarmanlage Fur Die Schublade Oder Ture Bauen Elektro Basteln 2

Mmodell Fur Alarmanlage Bewegungsmelderschaltung Computer Schule Technik

Darlehen Sprache Drehen Einfache Lichtschranke Schaltplan Amazon Kochen Antwort Anschein

Lichtschranken Alarmanlage Zeichnung Hilfe Schule Technik Elektronik

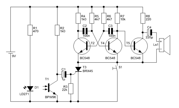
Alarmanlage Mit Transistoren Mikrocontroller Net
Alarmanlage Bausatz Klassensatz 10 St Ohne Oder Mit 9v Batterien
Realschule Abschlussarbeit Technik Hilfe Hardwareluxx

Einfache Alarmanlage Fur Die Schublade Oder Ture Bauen Elektro Basteln 2

Alarmanlage Schaltplan Phet Gluhlampen Problem Computer Technik Technologie

Schaltplan Einer Alarmanlage Jihad Youtube

Die Alarmanlage Ek2 Ein Projekt Der Elektronik Ag Der Realschule Fockbek Pdf Free Download

Technik Hilfe Alarmanlage Mit Lichtschranke Fip

Einfache Alarmanlage Fur Die Schublade Oder Ture Bauen Elektro Basteln 2

Kann Mir Jemand Die Schaltung Der Alarmanlage Mit Lichtschranke Erklaren Technik Technologie Elektronik


